61
就防範滲漏水方面,裝修要注意哪些事項?
答:防水防漏是室內裝修工程中很重要的一環,尤其是外牆、窗檐、窗框角及陽臺、浴廁、廚房等有埋設排水管的部位,最容易產生滲漏水現象,一定要做好防水措施。以浴室為例,若規劃將原有牆面及地坪磁磚敲除重作時,縱使原來已有防水層,仍要重新施作,才能確保防滲防漏效果。通常浴室四周側牆防水層的高度至少要 20 ㎝,有浴缸的部位,防水層也需高出浴缸頂部 20 ㎝以上。而設有淋浴器具卻無其他防水措施時,防水層應做到淋浴時可能噴灑到的所有部位。更重要的,當防水層施工完畢後,必須做24 小時的蓄水試驗,查認沒有滲漏現象後才可施作面層。至於衛生設備與排水管的接合處,必須確認接頭緊密,而安裝的管道部位,也要經過試水,確認沒有滲水現象才可以隱蔽。

▲ 防水層施作完畢後,須做24小時蓄水試驗,查核有無漏水現象。
62
屋頂防漏可增建斜屋面嗎?
答:建築物為 5 樓以下平屋頂,建造逾 20年以上或經依法登記開業之建築師或相關專業技師鑑定有漏水之情形,且非建築技術規則建築設計施工編第 99條規定應留設「屋頂避難平臺」之建築物,為有效解決屋頂漏水問題,得申請於屋頂版上加蓋斜屋頂,但應符合下列各款規定:

▲ 老舊、漏水建築物得申請於屋頂版上加蓋一定規模以下的斜屋頂。
(一)斜屋頂應以非鋼筋混凝土材料(含鋼骨)及不燃材料建造,四周不得加設壁體或門窗,高度從屋頂平臺面起算,屋脊小於 1.5 公尺,屋簷小於 1 公尺或原核准使用執照圖樣女兒牆高度加斜屋頂面厚度。
(二)斜屋頂不得突出建築物屋頂女兒牆外緣。但屋頂排水溝及落水管在基地範圍內,且淨深小於 30 公分者,不在此限。
(三)屋頂平臺面對道路或基地內通路應留設無頂蓋式之避難空間,其面積應大於該戶屋頂面積 1/8,且不小於 3Mx3M,與樓梯間出入口間並應留設淨寬度 1.2 公尺以上之通道。但無樓梯間通達者,得免留設。
63
申請室內裝修遇有違章建築部分應如何處理?
答:本市建築物室內裝修申請案件,建築物裝修前現況涉及違建部分之處理原則,得依「有關變更使用執照申請案違建部分之處理原則」及其後續相關補充函令辦理。具體而言,暫免要求併案拆除之違建,應依下列規定辦理:
1、室內裝修圖說應以斜線標明違建位置、尺寸、面積計算等,但違建部分之面積不得併入室內裝修申請面積,並應檢附違建現況相片,由建管處另依違建相關法令處理。
2、為維護建築物公共安全,違建部分應依法設置各項消防安全設備,室內裝修材料並應依建築技術規則有關規定檢討辦理。
3、建築物裝修前現況有陽臺外推(外牆拆除)之違建,應由建築師提出結構安全證明,後續移交相關權責單位查處。但民國 95 年 1 月 1 日以後領得建造執照之建築物,陽臺外推或外緣加窗者,均應按使用執照核准圖說恢復原狀。
64
65
什麼是建築物「戶數變更」?
答:所謂建築物「戶數變更」,實務上包含「戶數合併」與「戶數分割」兩種意涵。使用階段中之建築物因應實際使用需要,將原本面積較大的戶,予以分割成二戶或多戶,此即為「戶數分割」;倘將原本較小面積之戶,與同棟(幢)建築物內緊臨之鄰戶,一起合併成一戶,此即「戶數合併」,上開兩種建築物的使用行為,統稱為「戶數變更」。

66
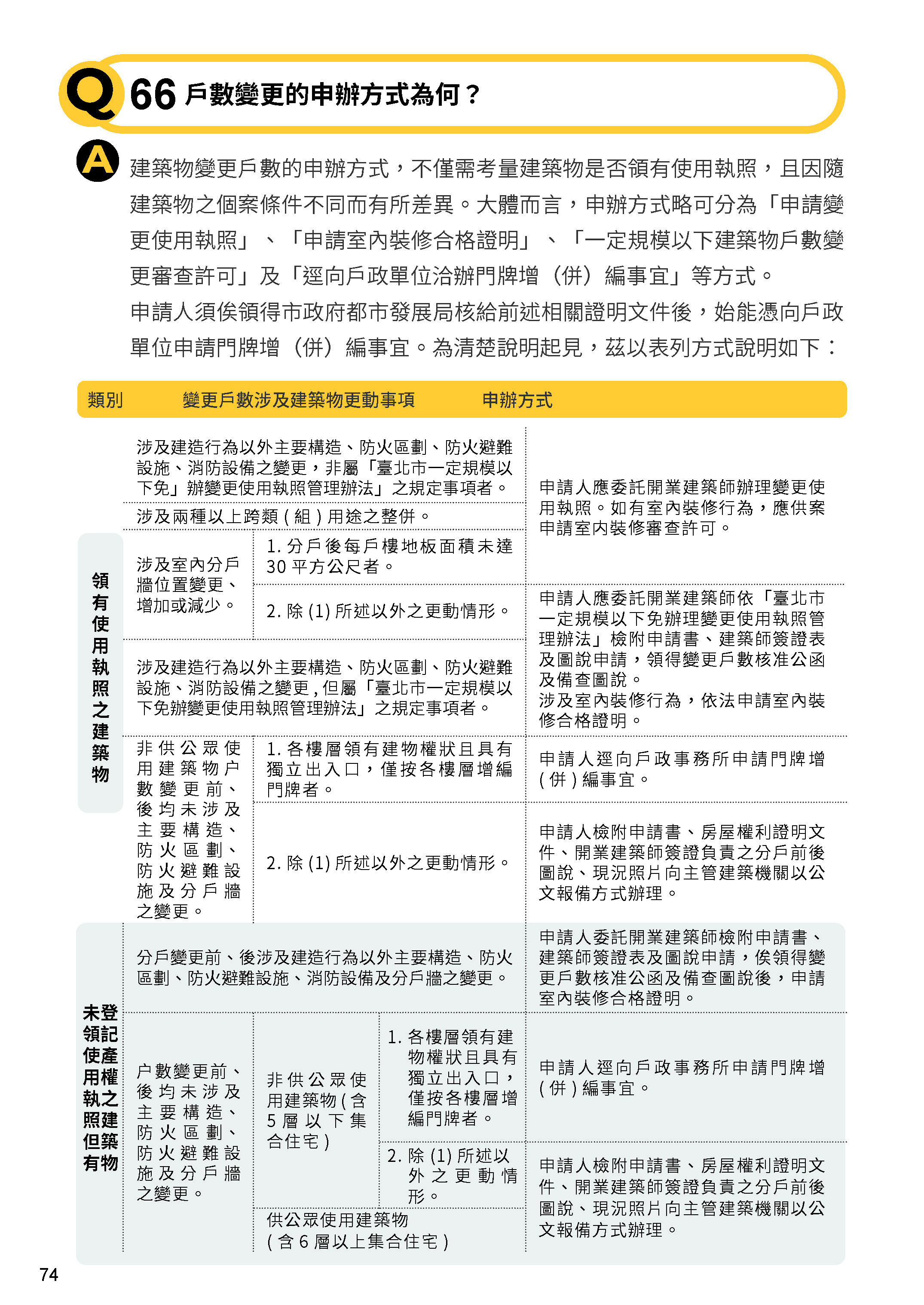
戶數變更的申辦方式為何?
答:建築物變更戶數的申辦方式,不僅需考量建築物是否領有使用執照,且因隨建築物之個案條件不同而有所差異。大體而言,申辦方式略可分為「申請變更使用執照」、「申請室內裝修合格證明」、「一定規模以下建築物戶數變更審查許可」及「逕向戶政單位洽辦門牌增(併)編事宜」等方式。申請人須俟領得市政府都市發展局核給前述相關證明文件後,始能憑向戶政單位申請門牌增(併)編事宜。為清楚說明起見,茲以表列方式說明如下:


67
分戶牆之構造有何限制規定?
答:所謂「分戶牆」,係指「分隔住宅單位與住宅單位或住戶與住戶或不同用途區劃間之牆壁。」分戶牆的構造,應為具有 1 小時以上防火時效之防火牆,並應通達樓版或屋頂,分戶牆上之開口,並應以具 1 小時以上防火時效之防火門窗區劃。此外,為避免萬一家戶發生火災時延燒至鄰戶,建築技術規則還特別明定「防火區劃之牆壁,應突出建築物外牆面 50 公分以上。但與其交接處之外牆面長度有 90 公分以上者,得免突出」,同編第 110 條亦有圖例補充說明。茲為詳加規範審查標準,請依下列圖解說明辦理:


68
申請變更戶數是否有每戶最小樓地板面積之限制?
答:戶數變更後之各戶樓地板面積未達 30 平方公尺者(不含「陽臺」、「花臺」、「大公」、「小公」面積),應申請變更使用執照。但基於居住品質與空間使用之合理性考量,縱然申請變更使用執照,戶數變更後之各戶樓地板面積,供住宅使用者,每戶至少仍應達 20平方公尺;非供住宅使用者,每戶至少仍應達 4 平方公尺,且最小寬度、深度不得小於1.5 公尺。各戶之衛生設備數量,並應檢討符合建築技術規則建築設備編之規定。

69
分戶牆可以設置具 1 小時以上防火時效之「防火捲門」嗎?
答:鑑於以往本市若干分戶案件,分戶牆開口係以 1 小時以上防火時效之防火捲門區劃,但實際核准分戶後卻連通使用,明顯係藉由分戶手段規避都市計畫土地使用分區管制或變更使用執照之限制。是申請分戶案件,分戶牆如有開口,應設置「常時關閉式防火門」,且申請人應切結爾後倘因產權移轉,應將該開口以具有 1 小時防火時效之構造予以封閉,或於產權移轉時列入交代,以減免使用管理糾紛。

▲分戶牆不得以自動防火捲門替代,牆上如有開口,並應設置「常時關閉式防火門」。
70
住宅申請分戶是否要檢討通風採光?
答:鑒於「建築物使用類組及變更使用辦法」第 7 條業有明定「變更為H類(住宿類)時,仍應檢討通風、日照、採光及防音等項目」,是H類(住宿類)建築物申請變更戶數,應檢討符合「建築技術規則」之規定,申請圖說並應詳細載明計算式。至於陽臺外推之既存違建,參酌市政府工務局 91 年 8月 19 日北市工建字第 09153384300 號函示「既存違建公共安全檢查及室內裝修仍應依建築技術規則及建築管理相關規定檢討辦理」之意旨,同意就既存違建之外觀現況檢討,並檢附現況照片附卷備查。但 84 年 1 月 1 日以後產生之「陽臺外推」新違建,申請戶數變更時,應併同室內裝修竣工回復外牆構造;無法回復者暫緩核准。
