11
哪些「非供公眾使用建築物」室內裝修應申請審查許可?
目前內政部指定應申請室內裝修的「非供公眾使用建築物」略有下列 3 種:
(一)固定通信業者設置之集線室
內政部營建署 90 年 9 月 3 日營署建字第 927970 號函釋,有關固定通信業者利用建築物既有電信室內設置集線室,如涉及室內裝修行為時,仍 應依規定申請室內裝修審查許可。
(二)樓地板面積未達 200 ㎡之資訊休閒服務場所(網咖)
雖然「總樓地板面積 200 ㎡以上之資訊休閒服務場所」始納入供公眾使用建築物範圍,但依內政部 92 年 4 月 28 日營署建管字第 0920085640號函釋,資訊休閒服務場所,依建築物室內裝修管理辦法第 2 條規定, 無論面積規模大小,指定列入應申請建築物室內裝修審查許可之範圍。
(三)集合住宅及辦公廳增設廁所、浴室或增設 2 間以上居室者內政部於 96 年 2 月 26 日以台內營字第 0960800834 號令指定「非供公眾使用建築物」之集合住宅及辦公廳,除建築物之地面層至最上層均屬同一權利主體所有者以外,其任一戶有下列情形之一者,應申請建築物室內裝修審查許可:
1、增設廁所或浴室。
2、增設 2 間以上之居室造成分間牆之變更。

▲ 五層以下之集合住宅倘增設 2 間以上之居室造成分間牆之變更者,仍須申請室內裝修審查許可。

▲ 面積未達 200 ㎡之資訊休閒業(網咖) 雖屬非供公眾使用建築物,但其室內裝修仍應申請審查許可。
12
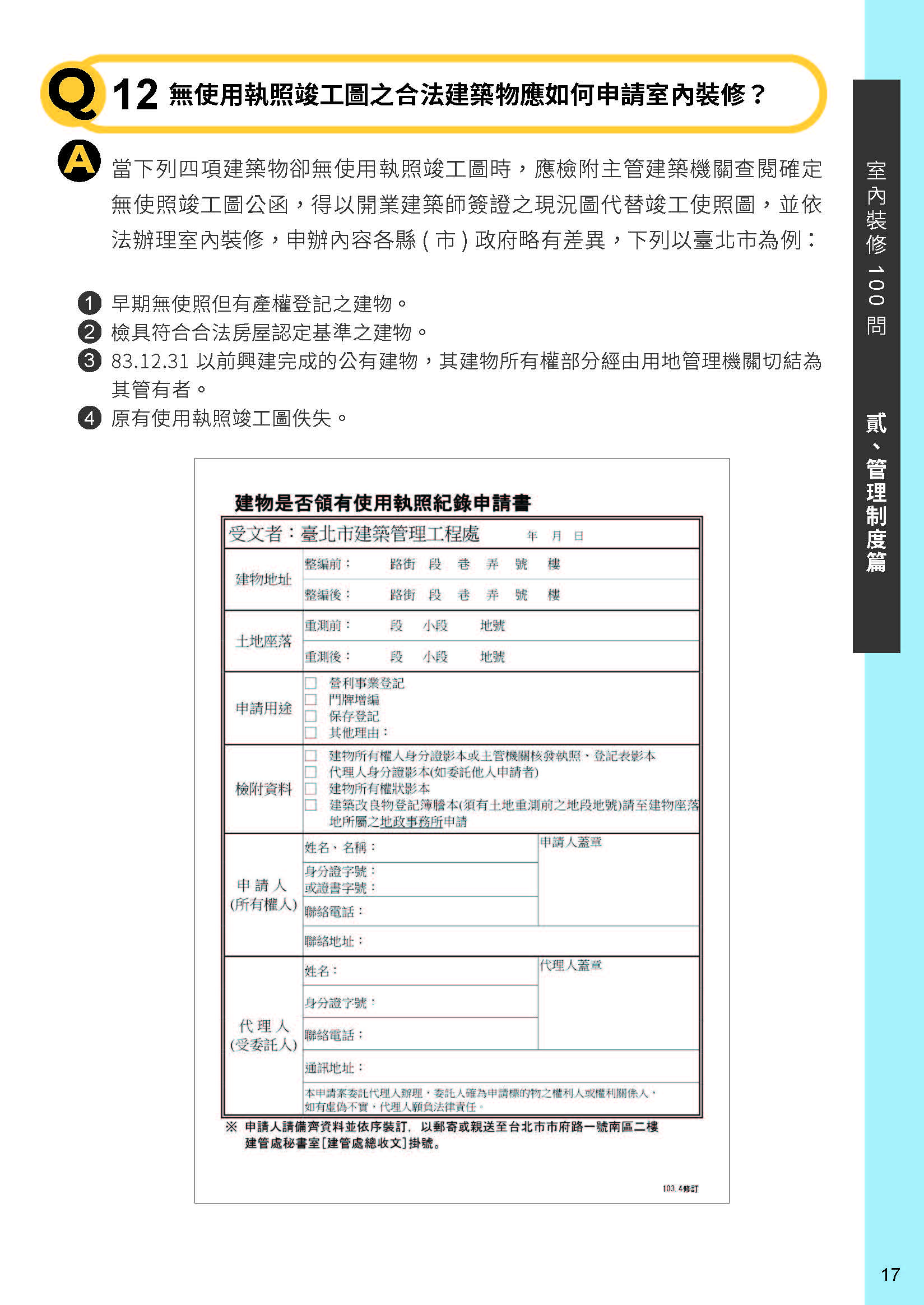
無建築執照及產權登記的公有建築物,室內裝修可否免申請審查許可?
答:為積極推動室內裝修管理制度及加強建築物公共安全,凡無建築執照及地政建物產權登記之公有建築物(政府機關),如非屬民國 84 年以後之新增違建者,其建物所有權部分經由用地管理機關切結為其管有者,得準用「建 築物室內裝修管理辦法」第 23 條規定,由開業建築師簽證符合規定之現況圖說替代竣工圖,辦理室內裝修審查並請領室內裝修合格證明。但該室內裝修合格證明,僅供證明室內裝修材料與分間牆構造等符合建築技術規則規定,不能充作「合法建築物」的證明文件。
13
無照營業或違規使用的場所,室內裝修是否仍應申請審查許可?
答:按「供公眾使用建築物之室內裝修應申請審查許可,非供公眾使用建築物,經內政部認有必要時,亦同」係建築法第 77 條之 2 第 1 項第 1 款所明文, 且「內部裝修材料」亦是建築物公共安全檢查簽證項目之一,是基於公共安全考量,建築物用途縱未按核准類組使用,室內裝修仍應申請審查許可(參酌內政部 91 年 10 月 30 日營署建管字第 0910081000 號函示:「對所轄違規使用之建築物公共安全檢查簽證及申報均應受理」之意旨,援此建築物「公共安全」與「違規使用」分開處理之原則,基於公共安全與室內裝修並重立場,室內裝修仍應依實際用途申請審查許可。至若違規使用涉及違反建築法第 73 條第 2 項規定者,主管建築機關當另依同法第 91 條規定處理)。有鑑於此,臺北市政府都市發展局核發之室內裝修合格證明,均備註:「本證明所載之『用途』僅供作檢討建築技術規則有關裝修材料及分間牆構造之依據,至若與建築物使用執照登載之用途不符者,當視個案實際需要,另案辦理變更使用執照」。

14
室內裝修申辦程序為何?住宅裝修是否有簡便的申辦措施?
答:建築物之室內裝修,其申辦程序概可分為「圖說審核」及「竣工勘驗」兩個階段,略述如下:
(一)圖說審核:建築物所有權人或使用人應先委託室內裝修業【詳問 47】或開業建築師「設計」,並向「審查機構」【詳問 15】申請審核圖說,俟審核合格並領得市政府都市發展局發給「施工許可證」後,准予進行施工。
(二)竣工勘驗:室內裝修之「施工」,必須委由室內裝修業或營造業辦理。工程完竣後,由建築物所有權人或使用人會同室內裝修從業者向原申請審查機構申請竣工查驗合格後,轉請市政府都市發展局核發「室內裝修合格證明」。

另外,「建築物室內裝修管理辦法」第 33 條規定,供住宅使用或一定規模以下之建築物(即10 層以下及地下各層樓地板面積小於 300 ㎡;11 層以上樓地板面積小於 100 ㎡者)室內裝修,得檢附經依法登記開業之建築師或室內裝修業專業設計技術人員簽章負責之室內裝修圖說向審查機構申報施工,經核給施工期限及「施工許可證」後,即可進行施工。工程完竣後,再檢附申請書、建築物權利證明文件及經營造業專任工程人員或室內裝修業專業施工技術人員竣工查驗合格簽章負責之檢查表,向審查機構申請審查許可,經審核其申請文件齊全後,即核轉市政府都市發展局發給「室內裝修合格證明」。

▲ 住宅及一定規模以下之建築物室內裝修得依簡化程序辦理。

再者,基於簡政便民起見,本市住宅及一定規模以下之建築物室內裝修,其申辦方式係採「雙軌制」,得由申請人檢具相關文件向審查機構(臺北市建築師公會)申請,並由該機構輪派審查人員辦理;亦得由申請人逕洽領有審查機構派任證書之「審查人員」【詳問15】辦理相關文件審核後向審查機構申請。
15
什麼是室內裝修「審查機構」?審查人員如何尋找?
答:按「建築物室內裝修管理辦法」第 6 條規定,審查機構係指經內政部指定置有審查人員執行室內裝修審核及查驗業務之直轄市建築師公會、縣(市)建築師公會辦事處或專業技術團體。市政府為借重民間專業人力協助建築管理,並落實「行政與技術分立原則」,業已公告本市室內裝修審查業務委託「臺北市建築師公會」辦理。該公會的審查人員,均是接受審查人員講習訓練合格,並領有結業證書的開業建築師,具有高度的專業素質。有關兼具「社區建築師」與「審查人員」名冊,可參見「附錄」;最新動態資訊,可於「臺北市建築管理工程處」或「臺北市建築師公會」網站查尋。
16
17
向審查機構申請「簡易室內裝修案件」審查許可,需要多少費用?
答:本市住宅及一定規模以下之建築物室內裝修,申請人按「建築物室內裝修管理辦法」第 33 條規定,檢具相關文件向臺北市建築師公會申請核發「施工許可證」、「室內裝修合格證明」,且由該公會輪派審查人員辦理者,按「臺北市建築師公會簡易室內裝修案件之申報施工及申請審查許可收費基準」,是類案件之申報施工及申請審查許可業務,以每件新臺幣 5,000 元之收費基準辦理。不過,申請人倘自行覓洽領有審查機構派任證書之「審查人員」辦理相關文件審核後再向審查機構申請者,該審查人員之服務費用,礙於公平交易法之規定,目前並無統一收費標準,必須按市場機制決定收費。
18
領得室內裝修合格證明後倘再有裝修異動情形,有無簡便的申辦程序?
答:市政府基於簡政便民考量,合於下列(一)至(三)全部規定者,得經「建築物室內裝修管理辦法」第 8 條之審查人員查核室內裝修圖說並簽章負責,張貼審查人員簽章之「臺北市建築物室內裝修局部更動案件審查人員簽證說明書」於施工地點明顯處後,准予進行施工。工程完竣後,檢附(二)之書圖文件報請都市發展局以公文備案。(工務局 94 年 10 月 28 日北市工建字第 09454670600 號函參照)
(一)申請條件:
1、原室內裝修合格證明所載申請範圍內,其室內天花板、分間牆、高度 120
㎝以上之固定式隔屏或牆面裝修,其中任一項未有過半之變更,且單項 面積應符合下列規定:
(1)位於 10 層以下樓層及地下室各層者,其面積應在 150 平方公尺以下。
(2)位於 11 層以上樓層者,其面積應在 50 平方公尺以下。
2、未變更建築物防火避難設施、消防安全設備、防火區劃、主要構造及原 核准裝修後實際用途。
3、局部裝修申請範圍不得涉及既存違建之修繕。
4、申請人須為原申領「室內裝修合格證明」之建築物所有權人或使用人。
(二)竣工後申請備案應檢附文件:
1、臺北市建築物室內裝修局部更動申請書。
2、審查人員派任證明文件。
3、室內裝修合格證明影本(含正、背面)。
4、建築物權利證明文件。
5、臺北市建築物室內裝修局部更動審查人員竣工簽證檢查表(一式五份, 並分別裝於A4規格圖袋內)。
6、施工地點明顯處張貼經審查人員簽章之「臺北市建築物室內裝修局部更 動案件審查人員簽證說明書」相片及相關證明文件。
7、建築物室內裝修局部更動平面簡圖。(一式五份,並分別裝於A4規格 圖袋內)。
8、室內裝修竣工照片及拍攝位置索引。
(三)申請範圍認定:
按市政府都市發展局 99.9.1 北市都建字第 09964327300 號函規定略以:申請局部室內裝修更動報備案件,需檢討申請範圍單項面積,其面積範圍之認定方式得以下列各款為範圍界限:
1、四周牆體界線封圍之範圍。
2、天花板投影面積。
3、四周防煙垂壁封圍之範圍。
4、分間牆變更(牆體增加、減少或牆面材質變更或開口者)按附圖所示檢討。


19
室內裝修經核可後是否有竣工期限?倘因故未能在限期內竣工怎麼辦?
答:依「臺北市建築物室內裝修審核及查驗作業事項準則」第 8 條第 2 項規定, 室內裝修圖說經審查人員審核合格並於申請圖說簽章後,轉送都市發展局發給許可文件及施工許可證後,限期於 6 個月內按核定圖說施工完竣並申請竣工查驗。申請人因故未能於 6 個月內完工時,得於期限屆滿前向市政府都市發展局申請展延 6 個月,並以 1 次為限。但情況特殊,經都市發展局核可者,不在此限。
20
申請室內裝修審查必須檢附哪些圖說文件?
答:參見「建築物室內裝修管理辦法」第 23 條規定,向審查機構申請室內裝修審查許可,要準備下列圖說文件:
(一)申請書。具有制式的表格,可於臺北市建築管理工程處的網站內下載列印,表內載明申請人資料、室內裝修從業人員資料、裝修概要等。一般建築師事務所或室內裝修業會主動幫業主準備。
(二)原核准平面圖:前次核准使用執照平面圖、室內裝修平面圖或申請建築執照之平面圖。但經臺北市建築管理工程處(資訊室)查明檔案資料確無前次核准使用執照平面圖或室內裝修平面圖屬實者,得以經開業建築師簽證符合規定之現況圖替代之。該現況圖必須載明裝修樓層現況之防火避難設施、消防安全設備、防火區劃、主要構造位置,其比例尺不得小於二百分之一。
(三)建築物權利證明文件:包含建築改良物登記簿謄本、建築改良物測量成果圖、建物使用權同意書等。前兩種文件可在各地區的地政事務所申請取得。此外,裝修行為若涉及公寓大廈共用部分之更動,必須再檢附區分所有權人會議紀錄或等同效力之證明文件。
(四)室內裝修圖說:包含位置圖、裝修平面圖、裝修立面圖、裝修剖面圖、裝修詳細圖等,這些圖面應委由開業建築師或置有專業設計技術人員的室內裝修業繪製。室內裝修圖說經審核合格,領得「施工許可證」後,始得施工。另 外,「建築物室內裝修管理辦法」第 28 條規定,室內裝修不得妨害或破壞消防安全設備,其申請審核之圖說涉及消防安全設備變更者,應依消防法規規定辦理,並應於施工前取得當地消防主管機關審核合格之文件。所以,室內裝修行為涉及消防設備之變動者,應準備消防圖說,另向市政府消防局辦理審查。

