91
住戶於外牆面加設鐵窗或鋁窗,有何限制規定?
答:公寓大廈管理條例第 8 條第 1 項業有明定設置「鐵鋁窗」除應依法令規定辦理外,該公寓大廈規約另有規定或區分所有權人會議已有決議,經向直轄市、縣(市)主管機關完成報備有案者,應受該規約或區分所有權人會議決議之限制。換言之,在建築物原有外牆未拆除之前提下,可否於陽臺上加裝窗戶或鐵鋁窗,須視公寓大廈規約或區分所有權人會議之決議有否特別禁止或限制條件,並應注意下列 4 點:

▲公寓大廈設置鐵窗,得以區分所有權人或規約約定統一格式、位置。
(一)不得妨礙消防逃生及救災機能
為維護公共逃生避難安全,公寓大廈住戶倘因私設鐵窗或鋁窗,未留設供消防人員救災之有效開口者,除可通報主管建築機關逕依「臺北市違章建築處理規則」查處外,大樓管理委員會亦可援引「公寓大廈管理條例」第 8 條予以制止,經制止而不從者,則由管理委員會報請主管機關依同條例第 49 條第 1 項規定處罰,該住戶並應於 1 個月內恢復原狀。屆期未回復原狀者,連續處罰。

(二)外牆附設物之尺度應符合主管機關規定
依「臺北市違章建築處理規則」規定,建築物依法留設之窗口、陽臺或位於防火間隔(巷)之外牆,裝設欄柵式防盜窗者,其透空率應在 70%以上,淨深不得超過 60 公分(100 年 4 月 1 日後領得建造執照之建築物,其欄柵式防盜窗僅得突出外牆面未超過10 公分),且面臨道路或基地內通路者,應留設有效開口並不得上鎖,違反者查報拆除。至於 2樓以上陽臺加設窗戶或 1 樓加設鐵捲門落地門窗,且原有外牆未拆除者,免予查報,但不得突出陽臺外緣。
(三)新領得建造執照之建築物陽臺不得設置鐵鋁窗
依「臺北市違章建築處理規則」規定,95 年 1 月 1 日以後新領得建造執照之建築物若陽臺加裝窗戶,未經檢討建蔽率、容積率及相關法規並領得建造執照者,將一律查報拆除。

▲住戶裝設欄柵式防盜鐵窗者,其透空率應在 70%以上,淨深不得超過 60 公分

(四)防範兒童墜落得依公寓大廈管理條例設置防墜設施
住戶得參考內政部「公寓大廈防墜設施設置原則」採用兼具安全、防盜、防護等居家安全功能的「隱型安全防護防盜網」,遇火警時,幾秒內即可迅速拆解,無礙逃生。平日可防止小孩墜樓,安全與美觀兼顧。

▲隱形安全防護防盜網
92
住戶室內裝修可在公寓大廈之外牆上開窗嗎?有無限制規定?
答:公寓大廈之住戶若擅自在建築物外牆開口(窗),即造成建築物外牆面的改變,自有違反公寓大廈管理條例第 8 條規定之虞。再者,內政部85 年 8 月 30 日台內營字第 8505891號函示,「查建築物所有權人、使用人應維護建築物合法使用與其構造及設備安全,為建築法第 77 條第 1項所明定,是建築物於領得使用執照後擅自開窗,違反上開條文之建築相關法令者,可依同法第 91 條規定辦理。」換言之,住戶於外牆上擅自開口(窗),除有違反公寓大廈管理條例第 8 條之虞外,倘涉及「擅自違規開窗」則又構成違反建築法情事。至於「擅自違規開窗」的認定,依內政部 90 年 8 月 8 日台內營字第 9084845 號函示,係指建築物之外牆依規定不得開窗而擅自開窗者而言。不過,所謂破壞公寓大廈的外牆面,並不包含下列 3 種情形:
(一)建築物 1 樓倘為商業使用,其第 1 層的騎樓內側住戶的外牆(參見內政部 85 年 12 月 4 日台內營字第 8582176 號函)。
(二)公寓大廈外牆鐵捲門內側,加設玻璃門窗,如該門窗係位於「專有部分」範圍內,且未有妨礙、變更或破壞主要構造,非屬公寓大廈管理條例第 8 條規定的變更外牆面行為(參見內政部 86 年 6 月 27 日台內營字第 8605098 號函)。
(三)外牆更動開口面積小於 0.5 平方公尺、無涉及結構安全及非公寓大廈規約或區分所有權人會議認定屬共用部分之重大修繕改良者。(參見臺北市ㄧ定規模以下建築物免辦理變更使用執照管理辦法。)

▲公寓大廈外牆開口變更,應符合區分所有權人會議決議或規約之規定

▲建築物非臨接道路側之外牆面開窗,依法應自境界線退縮1公尺以上。
93
94
95
裝修工程中,機械及手工具操作上應注意哪些事項?
答:室內裝修工程中,施工人員經常使用風車鋸、電鑽、射釘槍及手工具。若使用沒有適當安全護罩的機械或工具,容易發生意外,故各種機械及工具均須妥善保養以確保使用安全。良者。(參見臺北市ㄧ定規模以下建築物免辦理變更使用執照管理辦法。)

96
97
裝修施工中的用電安全要注意哪些事項?
答:室內裝修施工過程往往需使用電動工具,萬一工具漏電或接觸到帶電部分,可能導致觸電、燒傷,嚴重者甚至死亡,故施工時的用電安全不可不慎。在使用電力方面,固定電力系統的裝置和維修,必須由合格的電氣技術人員操作,並定期維護和保養。施工人員使用電動手提工具,必須有接地線或絕緣設施,並穿著絕緣性能良好的安全鞋(不可穿拖鞋)。而臨時性用電均應經「漏電斷路器」保護,以策安全。

▲避免在潮濕的地方使用電動工具,並應穿著安全鞋。

98
室內裝修施工中,常見哪些化學品的危害?如何防範?
答:室內裝修工程經常使用不同種類的化學品,例如:
1. 油漆
2. 膠黏劑(AB 膠、強力膠)
3. 松節油
4. 三氯乙烷 脫脂劑
5. 三氯乙烯 脫脂劑
6. 甲苯
7. 酒精
8. 甲醛、松節油、香蕉油


室內裝修過程中,施工人員長時間暴露在各種不同的化學品中,特別是揮發性的有機化合物,會造成嚴重的健康問題。這些化學品經由呼吸或皮膚吸收進入人體內,常造成刺激眼睛、皮膚,甚至有麻醉作用導致昏昏欲睡,長期會損害肝臟及腎臟功能。因此,施工人員必須依規定穿著防護衣並戴口罩、嚴禁抽菸酗酒,並注意場所之通風,尤其油漆、膠黏劑等化學品都有高度易燃性,噴塗過程若不注意空氣流通、使用電器或吸煙,隨時會引起火警、爆炸,導致嚴重的傷亡。

99
施工人員應遵從哪些工作守則,以減免傷害發生?
答:施工人員應遵守下列事項:
(一)教育訓練
所有施工人員都應接受雇主相關的勞工安全衛生訓練,瞭解各種工作危害與安全控制措施。
(二)溝通與合作
1. 遇機具有任何故障時,應立即向主管報告並標示「維修」警告,以免他人續用而造成意外。危險性機具並應設置緊急停止按鈕,有助於減低受害程度。
2. 當對材料或工具的使用方法有疑問時,應小心查閱說明書或向主管人員請示。
(三)作業前檢查
1. 裝修前必須明瞭各有機溶劑的成分及危害性,辨別是易燃、有毒或有害,從而加強防範措施,以減輕傷害。
2. 裝修前要仔細檢查電動手工具之電線、插頭、接駁地線、漏電斷路器等是否良好,不可使用已毀損之工具。
3. 高架作業前,要仔細檢查工作鷹架或梯具的穩固性,並應設置安全圍護或安全帶,以免人員摔落造成傷害。
(四)使用與裝備
1. 電動機具應由專業檢定合格之技術人員負責操作。
2. 攜帶性工具應放於工具箱或工具腰帶內,不應隨處擺放或置於人員容易撞跌的位置。
3. 打磨及穿孔時,必須戴上護眼罩、防塵口罩等。
4. 使用易燃液體或有機溶劑等化學品,必須配戴個人防護裝備,如防化學品手套、面罩、護眼罩等加以保護。
5. 裝修工地應備妥多種滅火工具(如滅火器、濕砂、濕布、水等),滅火器的數量,以每100 ㎡設置二具為原則,並注意藥包的使用期限。
6. 施工期間如需暫時關閉消防安全設備功能時,應降到最低影響程度,並事先通報各住戶,同時管理人員應加強巡邏及監控,隨時掌握並於施工完竣後檢測該項設備功能正常後告知住戶。
7. 如需更動施工場所之電力裝置,應由領有合格證照之專業電氣技術人員處理。
8. 施工場所應保持室內的空氣流通,並嚴禁工作人員抽煙及酗酒。
9. 施工期間伴隨設備使用,有產生火花之虞時(如焊接、熔斷、使用噴燈等),應於作業前散佈濕砂,去除周圍可燃物並使用不燃材料遮蔽等防護措施,同時於附近備妥滅火器及監視人。另使用電器時不可超過電流負載,必要時應加裝漏電斷路器
▲所有施工人員都應接受雇主的相關訓 練,認識工作危害。

▲ 機具故障時應標示「維修」警告

.▲ 危險物品之使用應予以分裝管制,並選擇適當保管處所(遠離火源、密封、防範翻落及防火材料隔絕等措施),同時設專人負責管理,並嚴禁抽煙。

100
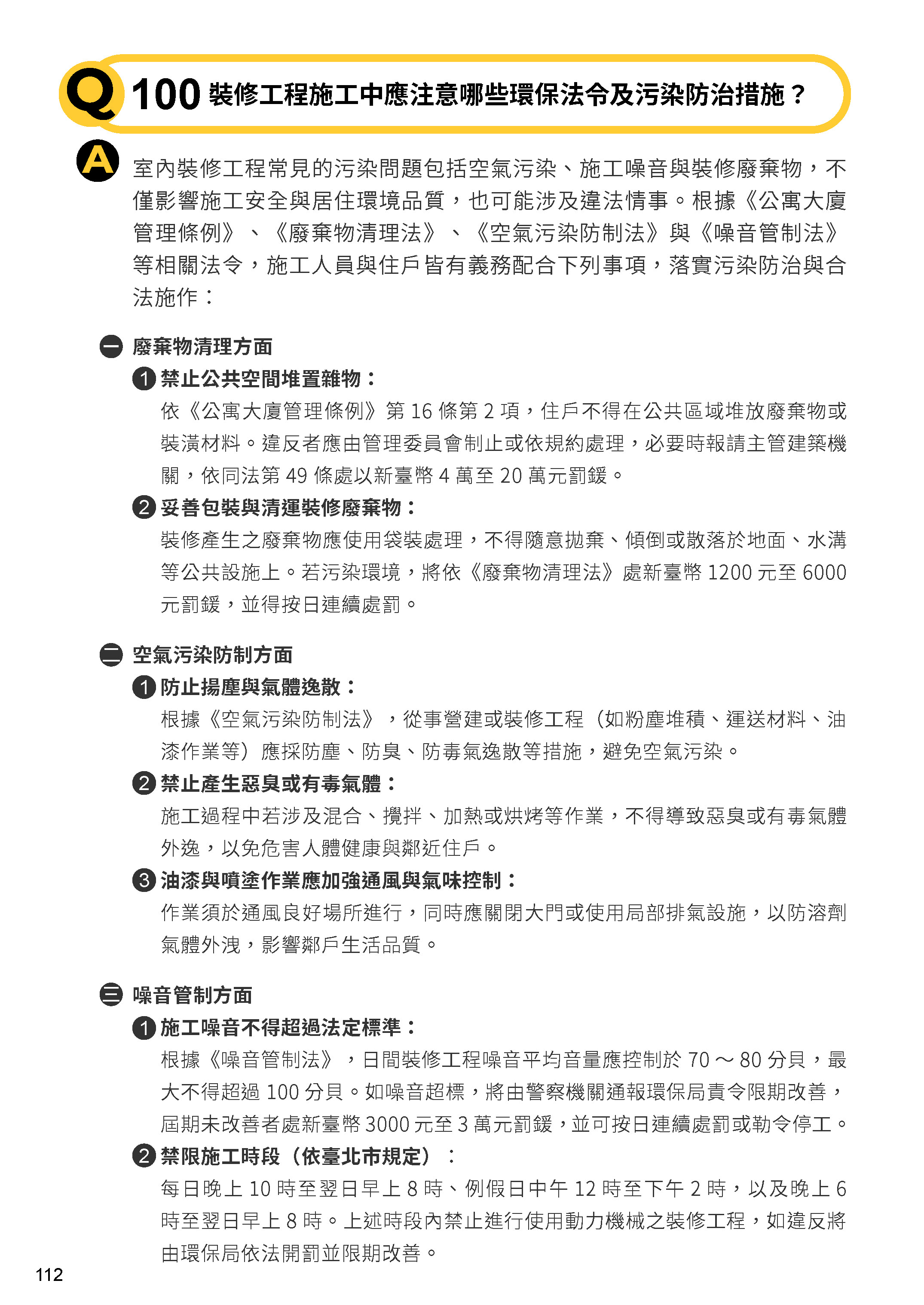
裝修工程施工中應注意哪些環保法令及污染防治措施?
答:室內裝修工程常見有空氣污染、施工噪音、裝潢廢棄物等污染情事,相關法令及施工人員應遵守事項說明如次:
(一)廢棄物清理方面
1、住戶若於公共空間堆置雜物,公寓大廈管理委員會應予制止或按規約處理,必要時報請市政府(建管處)依「公寓大廈管理條例」處以新臺幣 4萬元以上 20 萬元以下罰鍰。
2、裝潢廢棄物應以袋裝,不可散落於地面、水溝並應立即清理。嚴禁在公共區域污染地面、水溝、牆壁、樑柱、道路或其他土地定著物之行為,違反規定者,得依「廢棄物清理法」處新臺幣 1200 元以上 6000 元以下罰鍰,拒不改善者得按日連續處罰。

(二)空氣污染防制方面
1、按「空氣污染防制法」的規定,從事營建或裝修工程、粉粒狀物堆積、運送工程材料、廢棄物或其他工事,應有適當的防制措施,避免引起塵土飛揚或空氣污染。
2、裝修工程如有置放、混合、攪拌、加熱、烘烤物質或從事其他操作,不得產生惡臭或有毒氣體。
3、油漆、噴漆作業應在通風良好的環境下進行,但應將大門關上,以免溶劑氣味溢出而影響左鄰右舍。

(三)噪音管制方面
1、所謂「噪音」係指發生之聲音超過管制標準而言(日間裝修工程管制均能音量為 70~80dB;最大音量為 100 dB)。按「噪音管制法」的規定,製造不具持續性或不易量測而足以妨礙他人生活安寧之聲音,由警察機關依法處理。警察機關一旦查獲屬實,當通報環保局責令限期改善,屆時仍未改善,處新臺幣 3000 元以上 3 萬元以下罰鍰。拒不改善得按日連續處罰,或勒令停工。
2、依臺北市政府 102 年 7 月 19 日府環一字第 10235212200 號公告規定,於本市各類噪音管制區晚上 10 時至翌日上午 8 時、例假日中午 12 時至下午2 時,不得於住宅、公寓大廈從事裝修工程使用動力機械操作行為,若經環保局衛生稽查大隊稽查確有違反前述規定,將依法予以掣單舉發並限期改善。若非屬前述行為管制時段,依臺北市政府 101 年 6 月 13 日府環一字第 10133923600 號公告規定,本市各類噪音管制區內之裝修工程所發出之聲音不得超過噪音管制標準第六條之管制標準,若經衛生稽查大隊量測超過管制標準可依法告發並要求限期改善。另因該管制標準依不同噪音管制類區及時段而有所不同,詳細資料請逕行參閱臺北市政府環保局(http://www.dep.taipei.gov.tw/)網站 首頁>業務資訊>法規資訊頁面。





